摘要:2018年上半年教師資格證面試考試已經結束,小編特整理了2018上半年初中信息技術教師資格證面試真題(第一批)供大家參考!預祝各位都能對答如流,順利通過面試!
2018上半年初中信息技術教師資格證面試真題(第一批)已發布,更多教師資格證考試真題敬請關注希賽教師資格證考試網,我們將及時更新最新真題。>>點此注冊 進入教師資格證考試真題在線測試
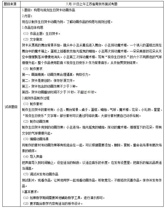
初中信息技術《構思與規劃生日賀卡動畫作品》
一、考題回顧
重點推薦:2018上半年教師資格面試真題及答案解析專題(各科)


二、考題解析
【教學過程】
(一)創設情景,導入新課
教師播放事先做好的生日賀卡動畫,讓學生欣賞動畫。并提出一個問題“要完成這個生日賀卡的制作,需要我們事先確定哪些內容呢?”由于學生已經能夠自己制作動畫,所以學生會給出一些答案,但是不夠細致。
引入課題——構思與規劃生日賀卡動畫作品。
(二)新知探究
1.分析動畫的要素
教師再次出示做好的生日賀卡動畫,并進行提問“如果要完成動畫的制作,首先確定什么?”,學生通過觀察能夠給出答案——首先是生日主題,然后確定其所使用的文字。
教師引導學生自主閱讀教材,學生閱讀完教材之后,得出制作要求部分不完整。然后教師將這幾部分的內容進行綜合——作品總體構思。
教師對于作品總體構思中的作品主題、文字劇本、制作要求進行簡單的講解,對制作要求、文字劇本當中的一些問題進行重點分析和介紹。
2.交流合作、完成任務
教師提問“根據前面你們自己制作的動畫,討論一下作品制作的整個過程是什么?”
全班分成四個小組,時間10分鐘。
學生討論完成之后,教師隨機提問。
教師對學生的回答進行總結,得出作品制作過程包括:制作素材、制作動畫效果、編輯動畫場景、導入聲音、調試并發布動畫作品。
教師對素材的重要性以及在制作過程當中的注意事項進行重點介紹。
(三)鞏固提高
請同學們按照之前的分組分析一下制作音樂MV動畫作品的構思與規劃,并將分析的結果填入PPT上所呈現的表格里面。
(四)小結作業
教師與學生一起回顧本節課所學的知識。
讓學生制作一份作品的制作進度規劃表。

【答辯題目解析】
1.用Flash制作動畫都有哪些關鍵技術?
【參考答案】
使用關鍵幀:關鍵幀中的人物及背景動畫,可以通過攝像機、掃描儀等設備獲得,也可以通過軟件來繪制。
自動生成中間畫面:只要繪制好關鍵幀,軟件就會自動生成中間畫面。
合成畫面:會將不同的畫面繪制在不同的透明膠片上,再將透明膠片進行精確對位并疊加在一起后進行攝制。
著色:動畫軟件提供了許多繪畫顏料效果,如噴筆、調色板等。
測試動畫:在生成和制作特技效果之前,可以直接在計算機屏幕上演示草圖或原畫,檢查動畫的預期效果和時間,以便及時發現問題并進行修改。
2.提高學生的信息素養是信息技術課程的總目標,請談一下你對信息素養含義的理解。
【參考答案】
信息素養是一個含義廣泛的綜合性概念,信息素養不僅包括高效的利用信息資源和信息工具的能力,還包括獲取識別信息﹑加工處理信息﹑傳遞創造信息的能力,更重要的是獨立自主學習的態度和方法﹑批判精神以及強烈的社會責任感和參與意識,并將它們用于實際問題的解決中。
希賽2018幼兒 | 小學 | 中學筆試+面試網絡網絡班火熱招生中! 網絡課堂+ 課程錄播+在線答疑+真題模擬,涵蓋90%考試知識點!咨詢熱線:400- 111-9811。咨詢QQ:1431451852 |
| >>2018上半年教師資格證面試成績查詢時間 | 查詢入口 |
初中信息技術《形狀補間動畫2-形狀提示》
一、考題回顧
重點推薦:2018上半年教師資格面試真題及答案解析專題(各科)


二、考題解析
【教學過程】
(一)創設情境,激發學習興趣
師:請同學欣賞一段動畫,播放形狀補間的動畫。
生:欣賞動畫。
師:同學們,剛才那個動畫好看嗎?你們想不想做一個這樣的動畫呢?
生:好看,想做。
師:好的,下面我們來進行本節課的學習,引出課題《形狀補間動畫》。
(二)自主探究,嘗試制作動畫
師:請同學們閱讀教材內容,并思考以下幾個問題:(1)什么是“形狀補間”動畫?(2)制作“形狀補間”動畫的主要步驟有哪些?
生:學生閱讀課本,并在課本中找出與問題相關的內容。
師:請同學們來回答一下剛才的問題。
學生根據課本相關內容回答問題。
師:請同學們注意在制作形狀補間動畫時,關鍵要把握好開始幀與結束幀的制作,然后在中間的過渡幀中選擇“形狀補間”動畫即可?,F在同學們自己先嘗試制作一下。
學生自主嘗試制作動畫。
教師在課堂進行巡視,對有問題的同學進行個別指導。師:下面請幾位同學來嘗試演示一下自己的制作過程。
學生到教師機演示動畫制作過程,在演示操作的過程中邊說邊操作,當遇到困難時請其他同學給予幫助。教師適時提醒學生注意關鍵點,如開始幀與結束幀的制作、屬性面板中“形狀補間”動畫的選擇等。
教師對示范操作的學生進行簡單小結與補充。
(三)小組合作交流,分解動畫制作任務
師:剛才同學們都嘗試制作了動畫,并且也觀看了幾位同學的演示操作,但還有部分同學遇到了困難?,F在我們以小組為單位制作,讓文字“生日快樂”變成“Happy Birthday”的動畫,分解成4個小任務,交個4個小組加以完成。
任務1:在第1幀和第20幀輸入文字。
任務2:分別對文字進行分離。
任務3:制作“形狀補間”動畫。
任務4:進行動畫的整合和演示。
小組合作完成時可以由一位同學提示操作步驟,另一位同學操作,其他幾位同學在另外計算機上加以嘗試。操作時,注意總結制作要點。
教師依據剛才的自主嘗試情況進行“異質分組”并布置各小組任務。
教師板書各小組任務,并提供每一小組需要制作動畫的素材及不同程度的半成品動畫,在半成品的基礎上完成各組的任務。
生:分小組完成任務。
師:進行各小組個別輔導。并觀察各個小組進展情況。
師:請各小組選派代表來操作示范并講解完成情況。
每個小組選派代表演示講解,教師提醒其他各小組認真聽講。
教師強調要點,并講解規范用語。
師:剛才我們都看了各小組演示的過程,你們有沒有信心完整地把這個動畫做一遍呢?
生:有。
學生以小組為單位進行完整動畫制作。
(四)成果展示,共同促進
師:請每個小組選一名小組長來匯報你們的成果,以及在操作過程中的體會。
生:每個小組選一名代表發言。其他小組認真聽講,共同學習。
根據每組發言情況,教師給予必要的補充和講解。
師:現在小組與小組間、同學與同學間相互交流相互學習。
生:同學之間相互交流學習。

【答辯題目解析】
1.什么時候采用形狀補間動畫?
【參考答案】
形狀補間動畫最適合用于簡單形狀的變換。在形狀補間中,在時間軸中的一個特定幀上繪制一個矢量形狀然后更改該形狀,或在另一個特定幀上繪制另一個形狀。然后Flash將自動生成中間形狀,創建一個形狀變形為另一個形狀的動畫。
如果需要創建形狀補間動畫的對象是某元件的實例,那么只有將實例“分離”后才能生成形狀補間動畫。使用繪圖工具繪制的圖形,都是“分離”的。
2.簡述適合采用講授法的三種情況。
【參考答案】
1.教學內容的性質
講授法適宜于講授與事實相關的知識,也適宜抽象程度高、學科內容復雜的課程。
2.教師的專業化程度
高效的講授對教師的專業水平提出了較高的要求,要求教師在鉆研教材能力、研究學生水平、講授技巧、方法等方面具備較高的素質。
3.教學對象的特點
講授適合聽覺型學習者,而對視覺型學習者和動覺型學習者來說,講授的效果就會大打折扣。從教學環境看,講授更適合規模較大的班級。
希賽2018幼兒 | 小學 | 中學筆試+面試網絡網絡班火熱招生中! 網絡課堂+ 課程錄播+在線答疑+真題模擬,涵蓋90%考試知識點!咨詢熱線:400- 111-9811。咨詢QQ:1431451852 |
| >>2018上半年教師資格證面試成績查詢時間 | 查詢入口 |
{#page#}
初中信息技術《制作彈性球和光影》
一、考題回顧
重點推薦:2018上半年教師資格面試真題及答案解析專題(各科)


二、考題解析
【教學過程】
(一)導入新課
在上課前,老師打開一個制作好的彈性球.swf,向學生演示彈性球效果,然后問同學們,大家感覺怎么樣,和自己小時候玩的彈性球一樣嗎?大家是不是也想制作一個,下面我們一起來學習《制作彈性球和光影》。
(二)探究新知
向學生演示完“彈性球.swf”,后,讓學生兩兩分成一組,通過結合教材內容和小組合作,進行“彈性球”的制作。
任務一:制作“彈性球”元件
通過閱讀教材和小組合作,學生采用如下步驟來進行“彈性球”元件的制作。
1.新建一個Flash文檔,在“屬性”面板中把大小設為300px×600px,然后保存文檔。

3.選定舞臺中的圓,選擇填充色為漸變顏色。
4.執行“窗口——混色器”命令,打開“混色器”面板,其中選擇黃色。
5.選定工具,在圓形的左上方單擊,把它填充成一個左上方稍白的黃色的圓。
6.單擊圓形,執行“插入——轉換為元件”命令,把它轉換成名為“彈性球”的圖形元件。
學生在制作過程中,老師進行巡視,并對個別學生進行指導,最后總結制作“彈性球”的要點。

(三)鞏固提高
大家已經完成了彈性球的各個部分的單獨制作過程,下面大家進行彈性球完整的一個制作過程,感受和理解動作補間動畫原理。
任務三:制作完整的彈性球動畫效果
具體過程是:“制作彈性球元件→制作彈性球落地后彈起的動畫→制作動畫中的光影效果”。
(四)小結作業
1.回顧總結本節課所學的知識要點。
2.自己動手做一個類似的動作補間動畫,進一步了解和掌握動作補間動畫原理。

【答辯題目解析】
1.制作“彈性球”元件過程中,如何設置舞臺大小及背景?
【參考答案】
通過“屬性”面板,在“大小”菜單中,通過對像素的更改,設置大小;在“背景”菜單中,進行相應顏色背景的設置就可以變換背景。
2.教學板書的作用是什么?
【參考答案】
(1)幫助實現教學目的,體現教學意圖:優秀的板書,高度濃縮了教學內容,加大了信息量,可使學生見微知著,幫助教師實現教學目的。
(2)突出重點難點,形成知識結構:好的板書則能對教學內容刪繁就簡,抓主剔次,把教學重點、難點和知識點,串珠成線,結線成網,形成結構,使學生一目了然,易于鞏固記憶。
(3)強化直觀教學,增強教學效果:板書可以通過圖形、圖表、線條、符號等形式使教材內容變得更加形象、直觀,對學生具有一定的吸引力,能促使學生更好地集中注意力,有助于學生的理解和領會,提高學習效率。
(4)引導學生學習,培養學生思維品質:結合扼要的板書和教師的講解與描述,能更好地引導學生思考,訓練思維能力,提高學生分析探究能力。
希賽2018幼兒 | 小學 | 中學筆試+面試網絡網絡班火熱招生中! 網絡課堂+ 課程錄播+在線答疑+真題模擬,涵蓋90%考試知識點!咨詢熱線:400- 111-9811。咨詢QQ:1431451852 |
| >>2018上半年教師資格證面試成績查詢時間 | 查詢入口 |
初中信息技術《制作簡單動畫》
重點推薦:2018上半年教師資格面試真題及答案解析專題(各科)


二、考題解析
【教學過程】
(一)創設情境,導入新課
老師利用多媒體播放視頻,內容是“小破孩”踢皮球踢向墻壁,皮球反彈回來砸到自己。
1.學生觀看視頻
2.教師引導學生一起動手做一段滾動的皮球的動畫,引出本節課的內容
(二)師生互動,分析任務
任務一、Flash動畫制作的基本流程
動畫小本→確定元件→動畫制作→測試→發布
首先要有一個構思,我們稱為動畫小本,就像電影劇本一樣;其次拍電影就要有演員,也就是元件庫里的元件;(名詞解析:元件是什么?元件庫是什么?)選定了元件之后就開始制作動畫了,具體動畫制作的水平如何,質量如何,需要測試一下才能知曉,最后發布。
任務二、動畫制作具體步驟
創建元件:插入→新建元件→創建新元件對話框→名稱“皮球”→畫圓
教師引導如何畫正圓,按住shift鍵。
創建補間動畫:時間軸第50幀→插入關鍵幀→拖動小球→控制播放→文件保存
老師講述關鍵幀和補間動畫的概念。
(三)學生分組,自由創作
教師安排分組,學生自由創作,題材不限。學生創作的過程中,教師下臺巡視并收集學生在創作過程中遇到的問題,并解答。
問題1:物體閃一下就不見了?
解答:在設置關鍵幀的時候沒有改變物體的位置。
問題2:物體在播放的時候沒有動?
解答:可能是沒有創作補間動畫。
問題3:動畫播放過快或過慢?
解答:幀頻設置不合理。
(四)作品展示,師生互評
1.讓學生代表展示制作的成品,鼓勵學生談談自己的創作思路,遇到的問題和解決辦法。
2.教師在學生展評后肯定學生們的作品,并指出具體的改進方案,鼓勵學生繼續努力。
3.學生投票選出最佳作品。
(五)小結作業
小結:師生共同總結本節課的知識點。
作業:課下運用本節課的知識制作“小男孩踢足球”的簡單動畫。

【答辯題目解析】
1.簡單說說你對Flash軟件的理解?
【參考答案】
Flash是一種集動畫創作與應用程序開發于一身的創作軟件,在生活中會大量地運用,常用的領域是圖片處理、廣告設計等方面。他的作用非常廣泛,首先運用Flash可以制作出相應的圖片和動畫。另外Flash也有較強的交互性??梢栽诮虒W中制作出具有交互功能的課件,而且圖片處理、動畫制作和交互功能都非常強大,但是由于這是初中課程,不可能展示Flash的全部,所以在學習Flash的過程中應注意任務驅動,深入淺出,同時除了教授內容還要激發學生的學習興趣,學生能夠自己掌握。
2.信息技術操作課的授課中,課程進行到一半,突然停電了,此時你怎么辦?
【參考答案】
信息技術的操作課程需要教師在計算機上進行演示,也需要學生在計算機上進行操作。所以對計算機的要求比較高。在我授課中間突然停電了,教師不能講授,學生也不能演練,但是課堂必須繼續進行,此時我將馬上進行課程方面的調整。
首先我會進行了解,此次停電是可以馬上修復的還是需要一些時間的,如果能夠修復盡量盡快修復,好讓課堂能夠繼續進行。如果不能及時修復,我會和同學們說明情況,對剛剛的教學內容進行一個簡單的總結,把剛剛課堂的內容及時的內化,讓學生能夠對課堂前面的內容有一個扎實的掌握??偨Y之后,我會調整授課計劃,選擇一些不需要計算機的內容進行學習,保證課堂內容充實。
希賽2018幼兒 | 小學 | 中學筆試+面試網絡網絡班火熱招生中! 網絡課堂+ 課程錄播+在線答疑+真題模擬,涵蓋90%考試知識點!咨詢熱線:400- 111-9811。咨詢QQ:1431451852 |
| >>2018上半年教師資格證面試成績查詢時間 | 查詢入口 |
教師資格備考資料免費領取
去領取
專注在線職業教育25年