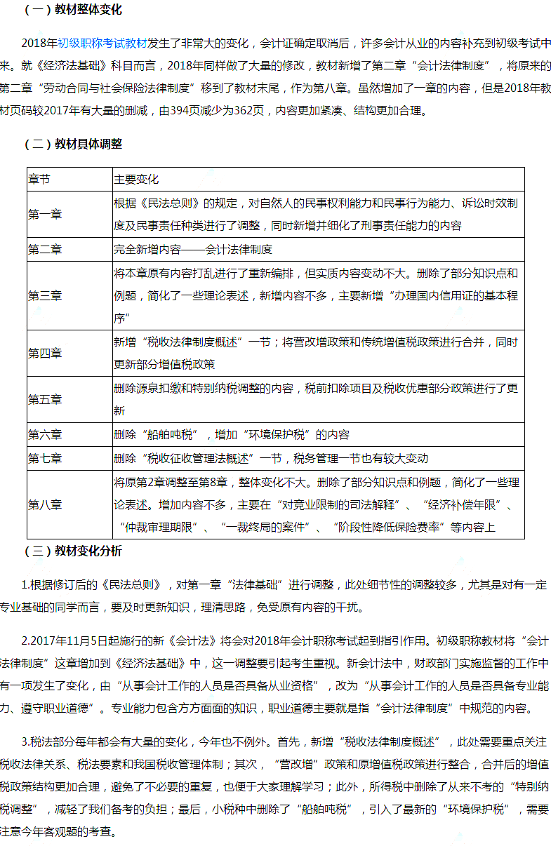
摘要:2018年初級會計職稱《經濟法基礎》考試教材發生了很大的變化,詳情如下:
十二月初,2018年初級會計職稱考試教材正式出版,《中華人民共和國會計法》修訂后的第一次會計類考試正式揭開了序幕。
2018年正值會計行業的變革之年,新會計法正式頒布,新收入準則也開始實施。面對變革,會計人員將何去何從?會計行業重新洗牌,面對新的起點,搶占先機尤為重要。會計法要求“會計人員應當具備從事會計工作所需要的專業能力”,專業能力從哪里來?在“后會計證時代”,初級會計職稱考試成為會計專業“第一考”,是我們廣大會計人員提升專業能力首要途徑,也是我們夢想開始的地方。《獵場》中,財務精英們的百萬年薪是否讓您羨慕?職場也如獵場,我們必須不斷提升自己的能力,才能擁有更好的人生。美好的生活就從現在開始,就從第一個職稱證書開始。

初級會計職稱備考資料免費領取
去領取
專注在線職業教育25年